地址: 广西南宁市龙亭路8号
    电话: 0771-5900862
    传真:
    邮编: 530200
    邮箱: sxy@unn.edu.cn

    通知公告
    关于做好2025年学生转专业工作安排的通知
    2025年12月26日 16:33  来源:   浏览:

    各学院:

    规范我校全日制学生转专业工作的管理,根据南宁学院全日制本科生转专业实施细则》(南院教〔202574号)附件1的有关规定,结合学校实际,现将2025年学生转专业工作通知如下:

    一、申请转专业对象

    具有我校学籍的全日制普通本科一年级在校生在读期间可申请转专业一次

    二、报名条件

    有下列情形之一者,不得申请转专业:

    1.申请转专业时非具有我校学籍全日制普通本科一年级在校生;

    2.未经过全国统一高考的(含普通专升本等);以特殊招生形式录取的;国家有相关规定或者录取前与学校有明确约定的;

    3.属于“转学”转入我校的;

    4.艺术类、体育类等招生时有特殊要求的专业与普通类专业不可互转;

    5.已有一次转专业经历的;

    6.正在休学、保留入学资格和保留学籍期的;

    7.应予以退学的;

    8.在校期间,受到学校纪律处分尚未解除处分的;

    9.身体条件不符合转入专业要求的;

    10.其他不符合上级或学校规定的情形。

    )有以下疾病的学生,不予转入我校部分专业:

    1.交通运输专业:不录取色觉异常Ⅱ度(俗称色盲)的学生不录取不能准确识别红、黄、绿、兰、紫各种颜色中任何一种颜色的导线、按键、信号灯、几何图形的学生。

    2.计算机科学与技术专业:不录取不能准确在显示器上识别红、黄、绿、兰、紫各颜色中任何一种颜色的数码、字母的学生。

    三、转专业拟接收计划数


    序号

    学院

    专业名称

    拟接收转专业学生名额

    1

    人工智能学院

    人工智能

    7

    2

    人工智能学院

    软件工程

    12

    3

    人工智能学院

    数据科学与大数据技术

    10

    4

    人工智能学院

    数字媒体技术

    9

    5

    人工智能学院

    智能科学与技术

    10

    6

    交通运输学院

    交通运输

    9

    7

    交通运输学院

    汽车服务工程

    1

    8

    交通运输学院

    物流工程

    36

    9

    交通运输学院

    新能源汽车工程

    10

    10

    交通运输学院

    智能车辆工程

    8

    11

    教育学院

    学前教育

    9

    12

    商学院

    财务管理

    16

    13

    商学院

    工程审计

    0

    14

    商学院

    工商管理

    6

    15

    商学院

    会计学

    39

    16

    商学院

    市场营销

    6

    17

    食品与质量工程学院

    食品营养与健康

    19

    18

    食品与质量工程学院

    质量管理工程

    7

    19

    数字经济学院

    大数据管理与应用

    22

    20

    数字经济学院

    金融科技

    52

    21

    数字经济学院

    经济与金融

    52

    22

    数字经济学院

    数字经济

    10

    23

    土木与建筑工程学院

    工程造价

    28

    24

    土木与建筑工程学院

    土木工程

    17

    25

    土木与建筑工程学院

    智能建造

    8

    26

    信息工程学院

    计算机科学与技术

    45

    27

    信息工程学院

    通信工程

    31

    28

    信息工程学院

    物联网工程

    25

    29

    艺术与设计学院

    工艺美术

    5

    30

    艺术与设计学院

    环境设计

    15

    31

    艺术与设计学院

    视觉传达设计

    6

    32

    艺术与设计学院

    新媒体艺术

    8

    33

    智能制造学院

    电气工程及其自动化

    15

    34

    智能制造学院

    电子信息工程

    8

    35

    智能制造学院

    机器人工程

    1

    36

    智能制造学院

    机械设计制造及其自动化

    30

    37

    智能制造学院

    智能制造工程

    7

    备注:实际接收转专业名额以转专业志愿正式填报时数据为准。

    四、转专业考核及录取规则

    (一)考核方式

    转专业考核以学业成绩为核心依据。学业成绩是指以截止申请时学生在原专业培养方案内已的全部通识必修课以及学科基础课中的高等数学、大学物理课程成绩为基础,按本办法规定的权重计算得到的加权平均成绩

    加权平均成绩计算公式=∑(课程成绩×课程学分×课程权重系数K)÷∑(课程学分×课程权重系数K)

    各项课程适用的权重系数(K值)按下表规定执行:

    课程性质

    课程名称

    课程权重系数K

    通识必修课

    大学外语(高级班)

    1.2

    通识必修课

    大学外语(普通班)

    1

    其它通识必修课

    -

    1

    学科基础课

    高等数学A

    1.2

    学科基础课

    高等数学B

    1.1

    学科基础课

    高等数学C

    1

    学科基础课

    大学物理A

    1.2

    学科基础课

    大学物理B

    1.1

    学科基础课

    大学物理C

    1

    (二)录取规则

    按照学业成绩从高到低排序,结合各专业接收计划名额,择优录取。

    五、转专业工作程序及要求

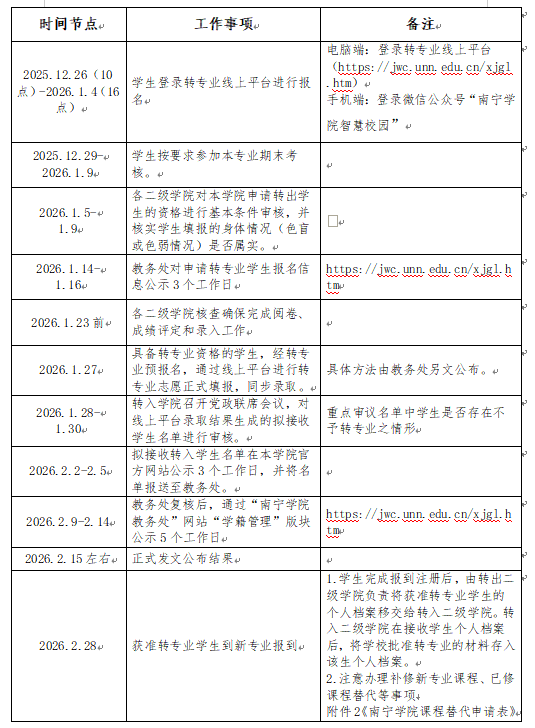
    (一)转专业预报名

    符合本办法规定条件且有意愿转专业的学生,应在12月26日10:00至1月4日16:00内登录转专业线上平台(以下简称“线上平台”)进行报名。学生可以通过电脑端或手机端两种方式进行注意:未参加预报名的学生,不能参加期末成绩出来后的转专业志愿正式填报录取

    1)电脑端。

    登录南宁学院一网通办”网站(https://authserver.unn.edu.cn/,下同)选择微服务”中的“教务服务”,点击“转专业预报名”(线上平台填写本人基本情况,进行报名。

    2手机端

    关注微信公众号“南宁学院智慧校园”,登录后,选择右下角的“一网通办→登录平台→选择‘微服务’中的‘教务服务’→转专业预报名”,填写本人基本情况,进行报名。

    资格审查

    1.2026年1月5日至1月9日,各二级学院本学院申请转出的学生进行转专业资格(是否已有一次转专业经历;是否属于“转学”转入我校;是否应予以退学;在校期间,是否受到学校纪律处分尚未解除处分)审核,并核实学生填报的身体情况(色盲或色弱情况)是否属实。

    2.审核结果在“南宁学院教务处”网站“学籍管理”版块(https://jwc.unn.edu.cn/xjgl.htm,下同)公示,公示时间3个工作日。

    期末考核

    学生在学校规定时间内按要求参加本专业期末考核;任课教师应在考试结束后两周内完成阅卷、成绩评定和录入工作

    (四)转专业志愿正式填报与录取

    1月27日已经转专业预报名且具备转专业资格的学生,通过线上平台进行转专业志愿正式填报。具体方法由教务处另文公布。

    系统将根据本通知第四项考核方式的要求,计算出学业成绩,对填报同一专业志愿的所有学生进行实时排序。

    录取规则如下:

    1.系统将根据各专业实时更新的接收计划数,按学业成绩从高到低进行排序,并自动确定实时入围名单。

    2.当某专业申请人数超过其接收计划时,系统仅保留成绩排名在计划数以内的学生。后续申请者若成绩高于已入围名单中的最低分,则将替换掉末位学生;若因原入围学生转出或其他原因导致该专业接收计划增加,系统将按成绩排序自动递补后续学生。

    3.志愿填报期间,入围名单动态变化,最终录取结果以报名截止时刻系统的实时排序和入围状态为准。

    (五)转入名单确定

    1.1月28日-30日,转入学院召开党政联席会议,对线上平台录取结果生成的拟接收学生名单进行审核,重点审议名单中学生是否存在不予转专业之情形;

    2.2月2日-5日,拟接收转入学生名单须在本学院官方网站公示3个工作日;

    3.公示期满无异议后,拟接收转入学生名单经二级学院院长签署意见,报送教务处审核。

    (六)学校审核与公示

    1.教务处对各二级学院提交的拟接收转入学生名单进行汇总审核;

    2.审核通过后的全校拟转专业学生总名单,通过“南宁学院教务处”网站“学籍管理”版块公示5个工作日;

    3.公示期满且无异议后,由学校正式发文公布转专业最终结果;

    4.教务处在学校发文后20个工作日内,将学生专业调整信息提交至教育部学籍学历管理平台(学信网)进行学籍异动。

    (七)转专业结果通知

    学校正式发文公布转专业结果后,由转出二级学院负责将结果通知学生本人。

    (八)学生报到与档案移交

    获准转专业的学生,应于下个学期开学注册日,到转入二级学院办理报到注册手续。

    学生完成报到注册后,由转出二级学院负责将获准转专业学生的个人档案移交给转入二级学院。转入二级学院在接收学生个人档案后,将学校批准转专业的材料存入该生个人档案。

    其他事项

    1.经批准同意转专业的学生学号不变。在原专业所修课程、学分对照转入年级专业培养方案,课程名称、课程性质及学分与转入专业培养方案一致的课程,成绩和学分予以直接转换与转入专业培养方案不一致的课程统一转为通识选修课学分。

    2.转专业后学生应按照新专业培养方案完成所有教学环节。转专业学生未达到转入专业当前年级应修课程要求的,须进行补修。

    3.学生应根据转入专业的教学计划,填写、提交《南宁学院课程替代申请表》(附件2)至转入学院,并补修该专业未修的课程。

    六、转专业时间安排

    七、转专业工作要求

    (一)学生在读期间仅有一次转专业机会,被批准转专业并已办理手续者,不得转回。转专业结果一经正式发文,学生不得放弃转专业资格,也不得再次申请转专业,各学院请提醒学生务必慎重考虑,严肃对待。

    (二)学生在申请及办理转专业手续过程中,应继续在原专业学习,遵守学习纪律,若当学期出现考试违纪作弊、旷考及其他违反校纪的情形,将取消其转专业资格,并按学校有关规定处理。

    (三)转专业工作是一项严肃且涉及学生切身利益的工作,各学院要高度重视,精心部署,严谨程序,严格把关。强化各个工作环节的监管,确保考核、接收等各个环节安全、平稳、顺利实施。按照“谁主管,谁负责”的要求,实行转专业工作责任制和责任追究制。

    (四)各学院要畅通学生咨询和申诉的受理渠道,及时回应学生、家长的问题和质疑,广泛接受社会监督,做到透明公开、程序规范、公平公正。

    (五)学生转入新专业后,应按转入专业当年学费标准缴纳学费及其它费用,各转入学院要安排好转专业学生,按转入专业的培养方案要求进行课程衔接和学习指导工作。

    未尽事宜请联系教务处学籍科石老师,5900842。


    附件:1.南宁学院全日制本科生转专业实施细则(南院教〔2025〕74号)

    2. 南宁学院课程替代申请表



    南宁学院教务处

    20251225