一、基本信息
专业代码:120203K
专业名称:会计学
修业年限:2年,可在2-6年内完成
学历层次:全日制大学本科学历
授予学位:管理学学士
二、专业简介
会计学专业有着深厚的历史底蕴,早于1987年以财务会计专业开始招生,已为社会各界培育了众多优秀的会计专业人才。会计学专业是广西壮族自治区民办重点建设专业、学校优质专业,以新文科建设为引领,紧跟大数据和智能化时代的发展需要,创新人才培养模式,持续强化“家国情怀、应用实践、创新创业、服务地方”的特色。
专业与众多知名会计服务公司、会计师事务所建立了深度合作关系,为学生搭建了丰富的实习实训平台,助力他们在实践中锤炼技艺、积累经验。同时,专业也积极推动国际交流与合作,为学生拓宽国际视野,提升跨文化交流能力提供了广阔的空间。
专业致力于打造产教融合、协同育人的综合平台,教育成效获得了社会的广泛认可。学子们屡次在各类会计技能竞赛中脱颖而出,斩获佳绩;毕业生的专业素养和出色表现赢得了用人单位的一致好评和高度赞誉。
三、培养目标
会计学专业培养拥护党的基本路线,德智体美劳全面发展,紧密服务广西及泛北部湾地区区域经济与社会发展,系统掌握管理、经济、法律、税务等方面的基础知识,深入理解财务会计专业知识,具备会计账务处理、成本核算、金融政策解读、资金管理等技能,拥有较高的计算机操作水平,适应大数据与智能财务的快速发展;具备良好的人文精神、科学素养、诚信品质及优秀的学习能力;能够在企业、政府机构、事业单位及其他相关部门胜任会计及相关工作,具有较强的实践能力和创新精神的高素质应用型人才。
本专业学生毕业后,通过5年左右的实践,期望达到以下目标:
1.社会责任与职业操守
具备卓越的人文社会科学底蕴,高度的社会责任感和坚定的职业道德。能在职业生涯中深刻理解并自觉践行会计行业的道德准则与规范,以高度的责任心完成各项工作任务,成为行业内的道德标杆。
2.专业能力
适应大数据时代的浪潮,掌握坚实的财务决策技能,熟练运用智能财务工具,将会计的核心职能——预测、规划、控制、分析及评价融入企业的整体管理中,融入并促进企业管理的智能化。
3.综合应用能力
具有前瞻视野与跨学科融合能力,能紧跟技术前沿,融合广泛知识于财务实践。具备坚实的财务会计基础,灵活运用管理会计思维,参与解决企业管理决策。
4.沟通合作
拥有广阔的国际视野,掌握有效的沟通技巧与团队协作精神,能在多元化、跨文化的工作环境中自如交流,协调各方资源,共同达成目标。
5.持续学习与职业发展
秉持可持续发展的理念,树立终身学习的观念,不断汲取新知识、新技能,以适应快速变化的市场环境。具备自我驱动的学习能力,通过不断的学习与实践,提升个人职业素养与职业发展竞争力,实现职业生涯的持续成长与飞跃。
四、毕业要求
1.品德修养。具有政治素质,社会责任感,身心健康,熟悉会计领域法律、法规及相关政策,能够理解并遵守社会公德,坚守会计职业道德。
1.1具有政治素质,拥护四项基本原则,有正确的政治站位,爱党爱国爱民,把自己的专业发展与国家进步有机结合起来。
1.2身心健康,具有较强的体质和健康的心理,待人接物有礼仪,具有艺术、自然科学、人文科学等综合知识。
1.3具有遵纪守法、勇于奉献的精神,坚守会计职业道德。
2.基础知识和专业知识。系统掌握数学、外语和计算机等相关理论及应用知识、掌握管理学学科基础知识及基本理论、会计学专业理论知识和技能。
2.1掌握数学、外语和计算机等相关理论及应用知识。
2.2系统掌握管理学学科基础知识。
2.3扎实掌握账务处理、管理会计、成本核算、内部控制、财务报表分析等主要理论和方法,分析和解决企业经营管理的问题。
2.4跟进学习学科的理论前沿及发展动态。
3.批判思维和创新能力。具有思辨能力,坚持唯物主义世界观,有创新创业实践能力。
3.1具备批判性思维能力,能够在毕业实习、毕业论文等方面进行应用。
3.2具有创新精神,熟悉国家有关创新创业政策,有创新创业实践能力。
4.解决复杂问题的能力。综合运用管理科学及财务技术工具对专业问题进行识别判断,能提出相应解决办法。
4.1应用管理科学的原理和方法解决企业管理实践问题。
4.2能够运用现代财务技术工具解决企业管理实践问题。
5.信息技术应用能力。运用信息化技术完成各项财会工作,综合运用各类主流业务系统和信息平台,对单位的信息化建设提供部门建议和要求。
5.1具备计算机操作能力,能利用互联网信息技术,收集专业资料,进行专业分析和处理。
5.2熟练使用会计专业的常用财务软件等信息技术工具,辅助会计工作。
6.沟通表达能力:能够就会计实务问题与业界同行及社会公众进行有效沟通和交流。
6.1具有较强的语言表达能力、文字表达能力,能够与社会公众及相关专业人员进行有效沟通和交流。
7.团队协作能力。能够在本学科及多学科团队活动中发挥个人作用,并能与其他成员合作共事。
7.1领悟团队合作精神,学会与人合作,与团队其他成员共同成长。
7.2具备集体主义精神和团队合作能力,参与或负责本学科及多学科团队活动。
8.国际视野和国际理解能力。具有国际视野,在跨文化背景下具备一定的沟通交流能力。
8.1掌握公共英语和专业英语,具备跨文化交流能力。
8.2具备一定的国际视野,了解专业领域的国际发展趋势、研究热点,了解国际会计准则,能在跨文化环境下进行表达与沟通。
9.学习发展能力。具有自主学习和终身学习的意识,有不断学习和适应会计新发展的能力。
9.1能认识不断探索和学习的必要性,具有自主学习和终身学习的意识。
9.2掌握终身学习的知识基础和学习方法,具有熟练的计算、分析、研究能力和信息收集能力,具备不断探索、不断学习和适应会计新发展的能力。
五、毕业要求实现矩阵
毕业要求 |
指标点 |
主要支撑课程及权重(H-M-L) |
毕业要求1:人文和科学素养。具有政治素质、社会责任感,身心健康,熟悉会计领域法律、法规及相关政策,能够理解并遵守社会公德,坚守会计职业道德。 |
1.1具有政治素质,拥护四项基本原则,有正确的政治站位,爱党爱国爱民,把自己的专业发展与国家进步有机结合起来。 |
中国近现代史纲要(H) |
0.3 |
马克思主义基础原理(H) |
0.3 |
形势与政策(M) |
0.1 |
思想政治理论课实践教学(H) |
0.3 |
权重合计 |
1 |
1.2 身心健康,具有较强的体质和健康的心理,待人接物有礼仪,具有艺术、自然 科学、人文科学等综合知识。 |
安全教育(H) |
0.5 |
劳动教育(H) |
0.5 |
权重合计 |
1 |
1.3具有遵纪守法、勇于奉献的精神,坚守会计职业道德。 |
税法(H) |
0.4 |
职业生涯与就业指导(M) |
0.2 |
创新创业基础(L) |
0.1 |
劳动教育(H) |
0.3 |
权重合计 |
1 |
毕业要求2:基础知识和专业知识。系统掌握数学和计算机等相关理论及应用知识、掌握管理学学科基础知识及基本理论、会计学专业理论知识和技能。 |
2.1掌握数学和计算机等相关理论及应用知识。 |
经济应用数学(H) |
0.4 |
统计学原理(M) |
0.3 |
Python原理(L) |
0.2 |
权重合计 |
1 |
2.2系统掌握管理学学科基础知识。 |
微观经济学(H) |
0.25 |
宏观经济学(H) |
0.25 |
财务管理(H) |
0.25 |
统计学原理(H) |
0.25 |
权重合计 |
1 |
2.3扎实掌握账务处理、成本核算、内部控制、财务报表分析等主要理论和方法,分析和解决企业经营管理的问题。 |
中级财务会计(H) |
0.2 |
管理会计(H) |
0.2 |
会计信息系统(H) |
0.2 |
审计学(H) |
0.2 |
高级财务会计(M) |
0.1 |
财务报表分析(M) |
0.1 |
权重合计 |
1 |
2.4跟进学习学科的理论前沿及发展动态。 |
专业认知与学科前沿专题讲座(H) |
0.3 |
职业资格认证专题讲座(M) |
0.1 |
毕业实习(H) |
0.3 |
毕业论文(H) |
0.3 |
权重合计 |
1 |
毕业要求3:批判思维和创新能力。具有思辨能力,坚持唯物主义世界观,有创新创业实践能力。 |
3.1具备批判性思维能力,能够在毕业实习、毕业论文等方面进行应用。 |
马克思主义基本原理(H) |
0.2 |
社会实践(H) |
0.2 |
毕业实习(H) |
0.2 |
毕业论文(H) |
0.4 |
权重合计 |
1 |
3.2具有创新精神,熟悉国家有关创新创业政策,有创新创业实践能力。 |
创新创业基础(H) |
0.5 |
职业生涯发展与就业指导(M) |
0.3 |
商科综合实验(L) |
0.2 |
权重合计 |
1 |
毕业要求4:解决复杂问题的能力。综合运用管理科学及财务技术工具对专业问题进行识别判断,能提出相应解决办法。 |
4.1应用管理科学的原理和方法解决企业管理实践问题。 |
中级财务会计(H) |
0.2 |
管理会计(L) |
0.1 |
财务管理(M) |
0.15 |
审计学(M) |
0.15 |
高级财务会计(M) |
0.15 |
毕业论文(H) |
0.25 |
权重合计 |
1 |
4.2能够运用现代财务技术工具解决企业管理实践问题。 |
会计信息系统(H) |
0.3 |
会计真账实训(M) |
0.15 |
商科综合实验(M) |
0.1 |
毕业实习(M) |
0.15 |
毕业论文(H) |
0.3 |
权重合计 |
1 |
毕业要求5:信息技术应用能力。运用信息化技术完成各项财会工作,综合运用各类主流业务系统和信息平台,对单位的信息化建设提供部门建议和要求。 |
5.1 具备计算机操作能力,能利用互联网信息技术,收集专业资料,进行专业分析和处理。 |
智能财税(H) |
0.5 |
Python基础(H) |
0.5 |
权重合计 |
1 |
5.2熟练使用会计专业的常用财务软件等信息技术工具,辅助会计工作。 |
会计信息系统(H) |
0.4 |
智能财税(M) |
0.2 |
大数据财务分析(H) |
0.4 |
权重合计 |
1 |
毕业要求6:沟通表达能力。能够就会计实务问题与业界同行及社会公众进行有效沟通和交流。 |
6.1 具有较强的语言表达能力、文字表达能力,能够与社会公众及相关专业人员进行有效沟通和交流。 |
商科综合实验(M) |
0.3 |
管理会计(M) |
0.2 |
审计学(L) |
0.2 |
会计真账实训(M) |
0.3 |
权重合计 |
1 |
毕业要求7:团队协作能力。能够在本学科及多学科团队活动中发挥个人作用,并能与其他成员合作共事。 |
7.1领悟团队合作精神,学会与人合作,与团队其他成员共同成长。 |
毕业实习(H) |
0.5 |
商科综合实验(H) |
0.5 |
权重合计 |
1 |
7.2具备集体主义精神和团队合作能力, 参与或负责本学科及多学科团队活动。 |
劳动教育(M) |
0.5 |
毕业实习(M) |
0.5 |
权重合计 |
1 |
毕业要求8:国际视野和国际理解能力。具有国际视野,在跨文化背景下具备一定的沟通交流能力。 |
8.1掌握公共英语和专业英语,具备跨文化交流能力。 |
财会英语(H) |
1 |
8.2具备一定的国际视野,了解专业领域的国际发展趋势、研究热点,了解国际会计准则,能在跨文化环境下进行表达与沟通。 |
东盟文化概述(H) |
0.4 |
专业认知与学科前沿专题讲座(H) |
0.4 |
财政与金融(M) |
0.2 |
权重合计 |
1 |
毕业要求9:学习发展能力。具有自主学习和终身学习的意识,有不断学习和适应会计新发展的能力。 |
9.1 能认识不断探索和学习的必要性,具有自主学习和终身学习的意识。 |
社会实践(H) |
0.4 |
形势与政策(M) |
0.3 |
会计真账实训(L) |
0.15 |
商科综合实验(L) |
0.15 |
权重合计 |
1 |
9.2 掌握终身学习的知识基础和学习方法,具有熟练的计算、分析、研究能力和信息收集能力,具备不断探索、不断学习和适应会计新发展的能力。 |
职业生涯发展和就业指导(H) |
0.3 |
毕业实习(H) |
0.4 |
毕业论文(H) |
0.4 |
权重合计 |
1 |
注:用H(高)、M(中)、L(低)表示课程对毕业要求指标点的支撑强度
六、毕业条件及学位授予条件
(一)毕业条件
1.思想品德考核合格;
2.至少取得毕业学分为78学分,其中艺术类选修课学分2学分;
3.至少取得第二课堂学分为10分,其中创新创业实践学分2分;
4.体质测试的综合成绩达到50分及以上。
(二)学位授予条件
修业期满,经学校审核准予毕业,所有课程平均学分绩点达到2.0(含)以上,毕业设计(论文)成绩达到70分及以上,并且符合学校学位授予工作实施细则等相关规定。
七、主干学科
工商管理、经济学
八、核心课程
中级财务会计、会计信息系统、高级财务会计、审计学、财务管理、管理会计
九、主要实践性教学环节
会计真账实训、商科综合实验、毕业实习、毕业论文
十、五育模块课程及第二课堂学分设置
五育模块课程设置一览表

注:通识选修课共4个学分,包括体育养生与运动健康系列、生命关怀与成长教育系列、自然科学与工程技术系列、英语数学能力高阶课程系列、人文社科与艺术欣赏系列、创新创业与职业规划系列。
五育第二课堂学分要求
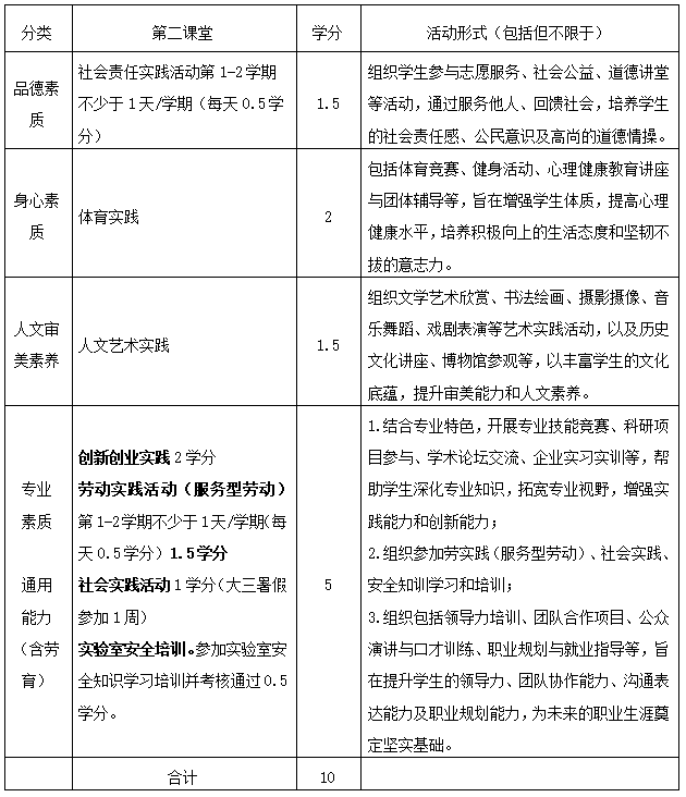
学生在校学习期间应至少获得第二课堂10个学分方可毕业。学生应根据自己的特长和爱好,利用课外时间独立或在教师指导下参与品德素质、身心素质、人文审美素养、专业素质和通用能力等各类实践活动,各模块的学分及活动形式(包括但不限于)见下表:

十一、课程设置及教学计划表
见Excel表(附件)
十二、教学进程安排表
周次 学期 |
1 |
2 |
3 |
4 |
5 |
6 |
7 |
8 |
9 |
10 |
11 |
12 |
13 |
14 |
15 |
16 |
17 |
18 |
19 |
一 |
理论(含实践)教学 |
考试 |
二 |
理论(含实践)教学 |
实训 |
考试 |
三 |
实训 |
毕业实习 |
机动 |
|
四 |
毕业论文 |
毕业教育 |
说明:教学进程环节主要包括理论(含实践)教学、实习、实验、实训、课程设计、毕业设计/论文、考试、机动、毕业教育等。